热门关键词:

塑胶篮球场施工网球场施工

塑胶跑道施工公司环境管理目标及环境管理因素分析

2019-08-05

塑胶跑道施工公司环境管理目标
为保护施工现场周边生活环境和生态环境,防止污染和其它公害,“以人为本”,保障人体健康,根据《中华人民共和国环境保护法》及国家和地方相关的法律法规,制定施工现场环保措施:
1.环境保护目标:在塑胶跑道施工期间,对噪声、振动、废水、废气和固体废弃物进行全面控制,尽量减少这些污染排放所造成的影响。文明施工、保护文物、保护市政设施和院内绿化。
2.环境保护指标:在塑胶跑道施工期间,对噪声、振动、废水、废气和固体废弃物的影响满足国家和重庆市有关法规的要求。保护城市生态,减少施工活动对周围环境的影响。

塑胶跑道施工公司环境管理因素分析

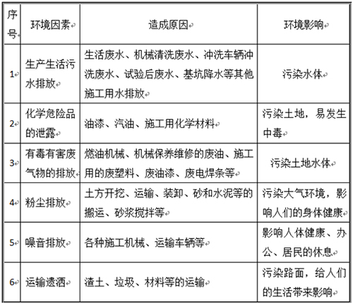
本工程可能出现的环境因素主要有:污水排放、粉尘、噪音、运输遗洒、等,环境因素清单为:


塑胶跑道施工公司工程环境因素


文章来源:http://zlftjs.com/,转载请注明出处。宝力体育设施工程有限公司中国田径协会会员、中国优质名牌企业、绿色施工单位、用户满意AAA级施工示范企业,2019年承接各类地坪工程,咨询热线:18072961741,在线百度: 408582528。我们为健康铺垫,为运动助力!
PUGAA