2020-04-30
塑胶跑道施工单位杭州宝力体育对工程质量验收前期要求,以及应当遵守的规定和流程做了整理!
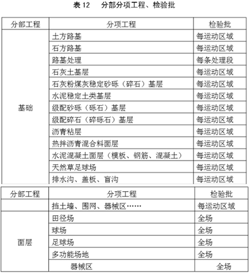
1 施工前,塑胶跑道施工单位应会同建设单位、监理工程师确认构成建设项目的单位工程、分部分项工程和检验批,作为施工质量检验、验收的基础 (见表 12),并应符合下列规定:
a)建设单位招标文件确定的独立合同应为一个单位工程;
b)分部工程按工程的结构划分为基础工程与合成面层工程;
c)分项工程可由一个或若干检验批组成:检验批应根据施工、质量控制和专业验收需要划定;各地区应根据塑胶跑道建设实际需要,划定适应的检验批;
d)分部分项工程、检验批本规范未规定时,塑胶跑道施工单位应在开工前会同建设单位、监理工程师共同研究确定。
f) 监理工程师应按规定对现场检测项目进行平行检测、见证取样检测 并确认合格;
g) 检验批的质量应按主控项目和一般项目进行验收;
h) 承担检测的单位应为具有相应资质的独立第三方;
j) 工程外观质量应由验收人员通过现场检查共同确认。
4 检验批合格质量应符合下列规定:
a) 主控项目的质量应经抽样检验合格;
b) 一般项目的质量应经抽样检验合格;当采用计数检验时,除有专门 要求外,一般项目的合格点率应达到 80%及以上,且不合格点的最大偏差值 不得大于规定允许偏差值的 1.5 倍;
c) 具有完整的施工操作依据和质量检查记录。
5 分项工程质量验收合格应符合下列规定:
a)分项工程所含检验批均应符合合格质量的规定;
b)分项工程所含检验批的质量验收记录应完整;
c)外观质量验收应符合要求。
6 单位工程质量验收合格应符合下列规定:
a)单位工程所含分项工程的质量均应验收合格;
b)质量控制资料应完整;
c)单位工程所含分项工程验收资料应完整;
d)外观质量验收应符合要求。
7 工程质量验收组织应符合下列规定: 隐蔽工程应由专业监理工程师负责验收。检验批及分部分项工程应由 专业监理工程师组织施工单位项目专业质量(技术)负责人等进行验收;
8 单位工程验收应符合下列要求:
a)塑胶跑道施工单位应在自检合格基础上将竣工资料与自检结果,报监理工程 师申请验收;
b)监理工程师应约请相关人员审核竣工资料进行预检,并据结果写出 评估报告,报建设单位;
c)建设单位项目负责人应根据监理工程师的评估报告组织建设单位项 目技术质量负责人、有关专业设计人员、专业监理工程师、施工单位项目 负责人参加工程验收。该工程的设施使用单位应派员参加工程验收。
d)工程竣工验收,应由建设单位组织进行。勘察(若有)、设计、施 工、监理、使用管理
您可能还想了解塑胶跑道竣工验收和验收流程,新国标塑胶跑道施工验收标准!
文章来源:https://zlftjs.com/,转载请注明出处。
上一篇:塑胶跑道排水沟做法和检验标准
下一篇:塑胶跑道竣工验收和验收流程
同类新闻
News最新新闻
News联系我们
Contact us