热门关键词:

塑胶跑道施工硅pu篮球场厂家

2020年7月7日中标温州市南浦实验中学校园运动场改造翻新(含司令台)项目

2020-08-24

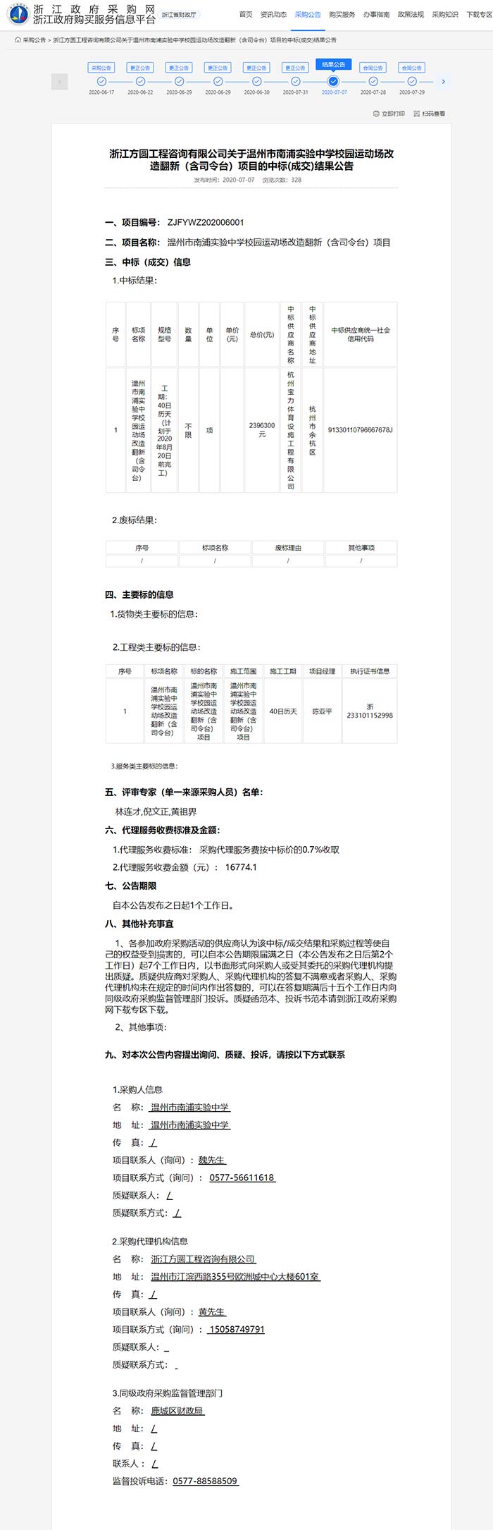
一、项目编号: ZJFYWZ202006001 

二、项目名称: 温州市南浦实验中学校园运动场改造翻新(含司令台)项目 

三、中标(成交)信息

1.中标结果:


温州市南浦实验中学校园运动场改造翻新(含司令台)项目 中标结果


 2.废标结果:


学校园运动场改造翻新项目废标结果


四、主要标的信息

1.货物类主要标的信息:
     
2.工程类主要标的信息:


南浦实验中学校园运动场改造翻新(含司令台)项目 主要信息


3.服务类主要标的信息:
     

五、评审专家(单一来源采购人员)名单:
林连才,倪文正,黄祖界 

六、代理服务收费标准及金额:

1.代理服务收费标准: 采购代理服务费按中标价的0.7%收取 

2.代理服务收费金额(元): 16774.1 

七、公告期限

自本公告发布之日起1个工作日。

八、其他补充事宜

1、各参加政府采购活动的供应商认为该中标/成交结果和采购过程等使自己的权益受到损害的,可以自本公告期限届满之日(本公告发布之日后第2个工作日)起7个工作日内,以书面形式向采购人或受其委托的采购代理机构提出质疑。质疑供应商对采购人、采购代理机构的答复不满意或者采购人、采购代理机构未在规定的时间内作出答复的,可以在答复期满后十五个工作日内向同级政府采购监督管理部门投诉。质疑函范本、投诉书范本请到浙江政府采购网下载专区下载。

2、其他事项:  


九、对本次公告内容提出询问、质疑、投诉,请按以下方式联系

1.采购人信息

 名    称: 温州市南浦实验中学 

 地    址: 温州市南浦实验中学 

 传    真: / 

项目联系人(询问):魏先生 

 项目联系方式(询问): 0577-56611618 

质疑联系人: / 

质疑联系方式: / 

 
2.采购代理机构信息

名    称: 浙江方圆工程咨询有限公司 

地    址: 温州市江滨西路355号欧洲城中心大楼601室 

传    真: / 

项目联系人(询问):黄先生 

项目联系方式(询问): 15058749791

质疑联系人:  

质疑联系方式:  

3.同级政府采购监督管理部门

名    称: 鹿城区财政局 

地    址: / 

传    真: / 

联系人 : / 

监督投诉电话:0577-88588509 


温州市南浦实验中学校园运动场改造翻新(含司令台)项目


文章来源:浙江政府采购官网  杭州宝力体育编辑,官网https://zlftjs.com/,转载请注明出处。

此文关键词:

运动场改造翻新
MhWDI